Overview
Mind mapping is a high effective way to brainstorm and organize your thoughts organically without worrying about order and structure. It helps to present the visual representation of information where the central idea is placed in the middle and associated topics are arranged around it. Syncfusion Xamarin Diagram Control offers various feature sets to create the mind map diagram easily in cross-platform mobile applications.
Visualize mind maps from data sources
The Syncfusion Xamarin Diagram Control provides a support to visualize the mind map from the data source. In addition, data in any format can be easily converted, mapped, and consumed in the diagram by setting a few properties.

Interactively design mind maps
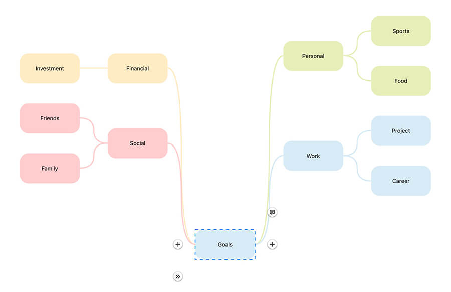
Syncfusion Xamarin Diagram Control also provides the support to build the mind map diagram by smooth touch interaction in cross-platform mobile applications.

Quick commands
Frequently used commands can show as buttons near a selector. So, you can define actions like add/remove topic and sub topic in that command and perform that action by just tapping on the button.

Automatic layout algorithm
Built-in automatic layout algorithm specifically made for mind map diagram. It allows you to define which topic (shape or node) should center and which subtopics (shape or node) should around the center topic (left and right side) in the diagram surface.

Appearance
You can easily the customize the topic and sub topic appearance like background and border styles and adding images. Styles can be applied by either level or branch wise

Spacing
Syncfusion Xamarin Diagram Control provides the support to customize the spacing between each level in both horizontal and vertical direction. It also allows to define margin around the mind map diagram.

Expand and collapse children
You can able to show/hide the children and view only the relevant nodes in the diagram.

Our Customers Love Us
150+ XAMARIN UI CONTROLS
-
Xamarin.Forms
-
Xamarin.Android
-
Xamarin.iOS
-
GRIDSDATA VISUALIZATIONNAVIGATIONEDITORSPROJECT MANAGEMENTNOTIFICATIONDOCUMENT PROCESSING LIBRARIESVIEWER/EDITORMISCELLANEOUS
-
GRIDSDATA VISUALIZATIONNAVIGATIONEDITORSLAYOUTPROJECT MANAGEMENTNOTIFICATIONVIEWER/EDITORDOCUMENT PROCESSING LIBRARIESMISCELLANEOUS
-
GRIDSDATA VISUALIZATIONNAVIGATIONEDITORSLAYOUTPROJECT MANAGEMENTNOTIFICATIONVIEWER/EDITORDOCUMENT PROCESSING LIBRARIESMISCELLANEOUS