Overview
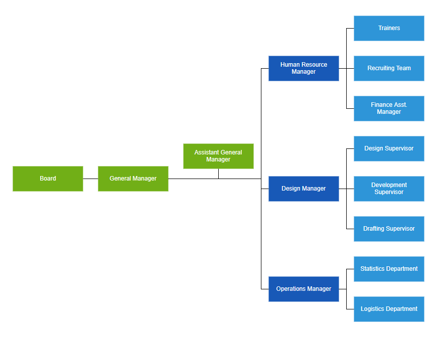
The traditional organizational chart (often called org chart or organization chart) is the graphical representation of an organization’s structure. Its purpose is to illustrate the relationships and relative ranks of job positions within an organization. Syncfusion UWP Diagram control offers various feature sets to create an organizational chart easily.
Visualize organizational charts from data sources
Syncfusion UWP Diagram control provides support to visualize organizational charts from the external data source. In addition, data in any format can be easily converted, mapped, and consumed in the diagram by setting a few properties.

High-performance automatic layout algorithm
A built-in automatic layout algorithm has been specifically made for organizational charts to arrange the parent and child nodes’ positions automatically.

Templates
You can easily create different types of organizational chart templates and visualize them with a smooth UI design.

Assistants
Define assistants in an organizational chart. Assistants are child items that have a different relationship with the parent node. They are laid out in a dedicated part of the tree.

Orientation
Use different orientation options such as top-to-bottom, left-to-right, right-to-left, and bottom-to-top, available in our UWP Diagram control to arrange the organizational chart.

Leaf-level alignment
Arrange the leaf level nodes in the organization chart left, right, or centered horizontally; or top, bottom, or middle vertically.
Spacing
Customize the spacing between each level in both horizontal and vertical directions and define margins around the organizational chart.

Expand and Collapse Children
You can show or hide children and view only the relevant nodes in the diagram.

Our Customers Love Us

